Authorities

ACADEMIC UNIT COUNCIL

The administration of the Faculty of Geosciences Engineering (FICT) is exercised, in their hierarchical order, by the following organizations and authorities:

Dean of FICT: Paul Cesar Carrion Mero, Ph.D.
Sub-Dean of FICT: Kenny Fernando Escobar Segovia, M.Sc

MAIN
Eduardo Santos Baquerizo, Ph.D., Principal1
Maurizio Mulas, Ph.D., Principal 2
Davide Besenzon Venegas, MSc., Principal 3

ALTERNATE
Mijail Arias Hidalgo, Ph.D.

decano

Paul Cesar Carrion Mero, Ph.D.

Greetings to our beloved polytechnic family, and especially to the Faculty of Geosciences Engineering. The pandemic tested us, leading to an increasingly resilient “new reality”. As a higher education institution, we have managed to ratify our commitment to teaching, research, innovation and, above all, to the social bond that is our reason for being. I firmly believe that quality education, focused on providing timely solutions to the needs of society, is the only tool that will allow us to build a more equitable country, and in turn, a more sustainable world for future generations. I invite you to visit our different communication channels and learn about our academic offer, focused on training upright and competent professionals, committed to the well-being of the human being and the care of nature. 

subdecano

Kenny Fernando Escobar Segovia, M.Sc

At the Faculty of Geosciences Engineering at ESPOL, our mission is to educate professionals of integrity who are capable of providing innovative and sustainable solutions to the great challenges of our country and the world. Our academic community is built on excellence, applied research, and a strong commitment to social and environmental development.

As Associate Dean, it is an honor to accompany students, professors, and researchers on this journey of learning and discovery. We firmly believe that university education goes beyond the classroom: it involves cultivating values, strengthening skills, and fostering a critical and responsible vision toward the challenges of Earth sciences and engineering.

At FICT, we strive to ensure that every student finds a space where they can grow, innovate, and transform their reality. I encourage you to take full advantage of all the opportunities our faculty offers: from research and community outreach projects to international experiences and direct engagement with the productive sectors.

Our goal is clear: to consolidate our position as a benchmark in the training of excellent professionals who contribute to the progress of society and the care of our planet.

COORDINATORS

Mining Engineering
Petroleum Engineering
Civil Engineering
Geological Engineering

Silvia Catalina Loaiza Ambuludi
María Cecibel Castillo Olvera
Paulina Elizabeth Vilela Govea
Joselyne Bárbara Solórzano Chauca

Mining Outreach Internship
Mining Professional Internship
Petroleum Outreach Internship
Petroleum Professional Internship
Civil Outreach Internship
Civil Professional Internship
Geology Outreach Internship
Geology Professional Internship

Daniel Garcés León, M. Sc.
Walter Hurtares Orrala, M.Sc.
Freddy Carrión Maldonado, M. Sc.
Freddy Carrión Maldonado, M. Sc.
Lenín Dender Aguilar, M.Sc.
Walter Hurtares Orrala, M.Sc.
David Altamirano Morán, M. Sc
David Altamirano Morán, M. Sc. 

Mining International Accreditation
Petroleum International Accreditation
Civil International Accreditation
Geology International Accreditation

Peter Oyala Carbo, M. Sc.
Andrés Guzmán Velásquez, M. Sc.
Lenín Dender Aguilar, M. Sc.
David Altamirano Morán, M. Sc.

Maurizio Mulas, Ph.D.

N/A

Andrés Guzmán Velásquez, M. Sc.

Danilo Arcentales Bastidas, Ph.D.

Freddy Carrión Maldonado, M. Sc.

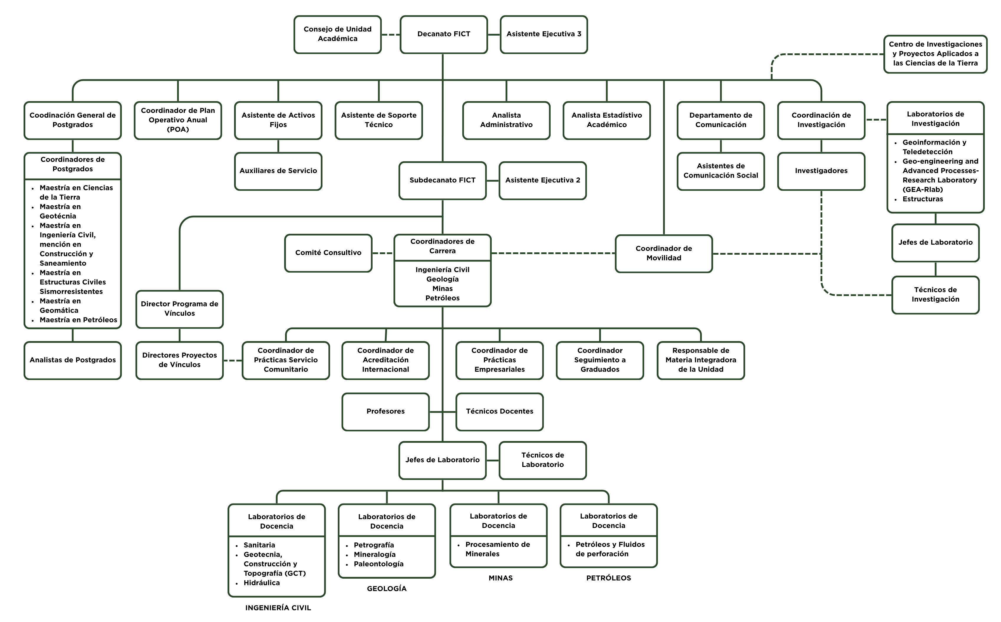
Organization Chart

Organigrama 2026 FICT
Off