CONSEJO DE UNIDAD ACADÉMICA
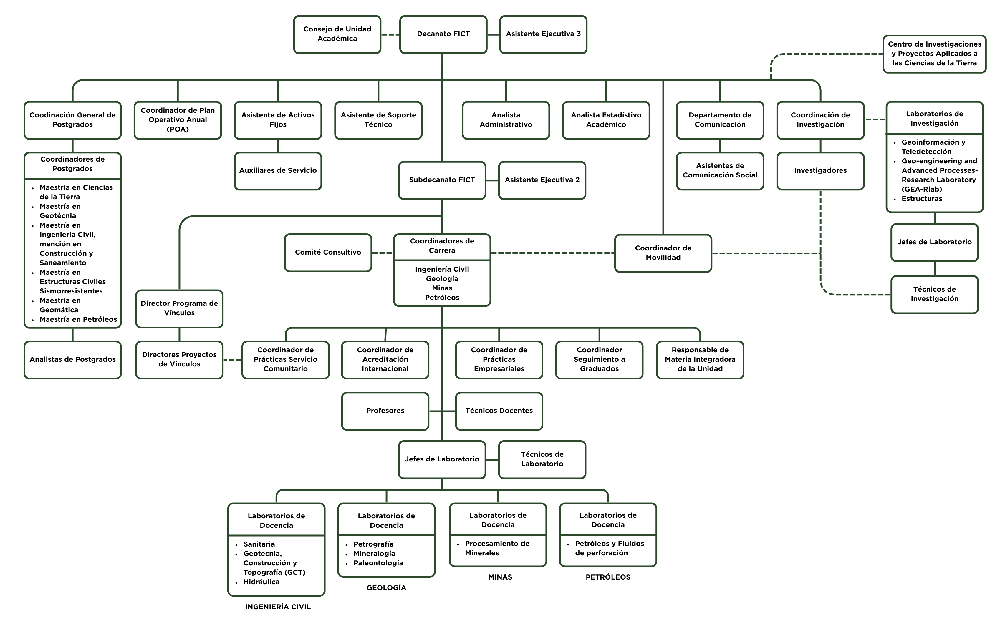
La administración de la Facultad de Ingeniería en Ciencias de la Tierra (FICT) es ejercida, en su orden jerárquico por los siguientes organismos y autoridades:
Decano de la FICT: Ing. Paúl Carrión Mero, Ph.D.
Subdecano de la FICT: Kenny Escobar Segovia, M.Sc.
PRINCIPALES
Eduardo Santos Baquerizo, Ph.D., Principal1
Maurizio Mulas, Ph.D., Principal 2
Davide Besenzon Venegas, MSc., Principal 3
ALTERNOS
Mijail Arias Hidalgo, Ph.D.

Ing. Paúl Carrión Mero, Ph.D.
La Facultad de Ingeniería en Ciencias de la Tierra (FICT), nació con la Escuela Superior Politécnica del Litoral (ESPOL), con las carreras de Ingenierías en Geología, Minas, y Petróleo. Posteriormente, en la década de los 90, pasó a ser la Facultad de Ingeniería en Ciencias de la Tierra (FICT), con la inclusión de Ingeniería Civil. Esta unidad académica se ha distinguido por su incansable labor en la formación de profesionales comprometidos con los sectores hidrocarburífero, geológico-minero, y todo lo concerniente a las obras públicas, siendo una Facultad que forma profesionales competitivos, íntegros, de grandes valores humanos, estándares profesionales de calidad y, acreditados internacionalmente, para el desarrollo del Ecuador. Somos parte de la primera Cátedra UNESCO de la ESPOL en “Geociencias Aplicada al Desarrollo Sostenible”, y en un Proyecto de Vinculación, hemos logrado el reconocimiento de “Sitio Demostrativo de Ecohidrología” al Sistema río-acuífero de Manglaralto”, por parte de UNESCO. Parafraseando y recordando premisas que varias veces la Rectora de la institución, Dra. Cecilia Paredes, ha reflexionado personalmente y en eventos, los cuatro pilares (FICT) que nos van a guiar en este periodo, son:
1) Fortalecer nuestra premisa de “No a la ley del mínimo esfuerzo”. Vamos a más, porque la ESPOL vive en una mejora continua, buscamos superarnos y darle un servicio de calidad a la sociedad.
2) Inherentemente Competitivos. “Ser competitivos está en el gen, en el ADN-ESPOL”, queremos ser competitivos, demostrando resultados, metas con datos estadìsticos-nùmeros. Debemos exigirnos para después cosechar resultados, porque sabemos que así servimos mejor, y damos evidencia de los aportes significativos a la sociedad.
3) Comunicamos por resultados. “Nuestro lenguaje comunica por los resultados”, no podemos decir o afirmar algo, y no ser coherentes. Lo que hacemos tiene que evidenciar resultados en la docencia, investigación y en la innovación (vinculación y articulación con la sociedad), así seremos pertinentes en nuestro quehacer. Lo que predicamos, y los resultados en conjunto, son un guion inexcusable del diario vivir politécnico.
4) Trabajo en equipo es un valor de ESPOL. “El trabajo en equipo es factor primordial y característica del ADNESPOL”. Este equipo que tiene que transformarse en una verdadera familia, que trabaja en armonía, trabaja a veces con criterios diferentes, a pesar de las dificultades, pero todos apuntando a las metas más altas, para el servicio del Ecuador.
Nuestra facultad debe estar en mejora continua, para seguir aportando con su esfuerzo, perseverancia y amor al trabajo, a que la ESPOL siga siendo, la primera universidad del Ecuador, por eso nuestro trabajo de pertinencia en nuestros quehaceres, se basa en las funciones sustantivas, misiones principales, docencia, investigación e innovación (vínculos con la sociedad y todos sus anclajes). El Profesor FICT se debe caracterizar por desarrollar-crecer en las tres misiones al mismo tiempo, aplicando gestión, con una vocación de servicio, para que nuestros profesionales vivan y ofrezcan lo mejor con una vocación de servicio para el desarrollo sostenible del Ecuador. Estamos lanzados y flechados, a mejorar nuestras marcas, agradecemos a todos los miembros de la comunidad de FICT, a los estudiantes que son nuestra razón de ser, a todos los servidores, a todos los profesores, a los padres y madres de estudiantes, porque somos una comunidad viva, que apunta a los más altos ideales con convicción, servicio y labor humana a la sociedad.

Kenny Escobar Segovia, M.Sc.
En la Facultad de Ingeniería en Ciencias de la Tierra de la ESPOL, tenemos la misión de formar profesionales íntegros, capaces de aportar con soluciones innovadoras y sostenibles a los grandes retos de nuestro país y del mundo. Nuestra comunidad académica se fundamenta en la excelencia, la investigación aplicada y el compromiso con el desarrollo social y ambiental.
Como Subdecano, me honra acompañar a estudiantes, docentes e investigadores en este camino de aprendizaje y descubrimiento. Creemos firmemente que la formación universitaria va más allá de las aulas: implica cultivar valores, fortalecer competencias y fomentar una visión crítica y responsable frente a los desafíos de las ciencias de la Tierra y la ingeniería.
En la FICT, trabajamos para que cada uno de nuestros estudiantes encuentre un espacio donde pueda crecer, innovar y transformar su realidad. Les invito a aprovechar todas las oportunidades que brinda la facultad: desde proyectos de investigación y vinculación con la sociedad, hasta experiencias internacionales y el contacto directo con los sectores productivos.
Nuestra meta es clara: consolidarnos como un referente en la formación de profesionales de excelencia que contribuyan al progreso de la sociedad y al cuidado del planeta.
COORDINADORES
Minas
Petróleos
Ingeniería Civil
Geología
Silvia Loaiza Ambuludi, Ph.D.
Cecibel Castillo Olvera, M.Sc.
Paulina Vilela Govea, Ph.D.
Joselyne Solórzano Chauca, M.Sc.
Prácticas Comunitarias de Minas
Prácticas Empresariales de Minas
Prácticas Comunitarias de Petróleos
Prácticas Empresariales de Petróleos
Prácticas Comunitarias de Civil
Prácticas Empresariales de Civil
Prácticas Comunitarias de Geología
Prácticas Empresariales de Geología
Daniel Garcés León, M. Sc.
Lenín Dender Aguilar, M.Sc.
Freddy Carrión Maldonado, M. Sc.
Freddy Carrión Maldonado, M. Sc.
Eunice Lindao Caizaguano, M.Sc.
Walter Hurtares Orrala, M.Sc.
David Altamirano Morán, M. Sc
David Altamirano Morán, M. Sc.
Acreditación Internacional Minas
Acreditación Internacional Petróleos
Acreditación Internacional Ingeniería Civil
Acreditación Internacional Geología
Peter Oyala Carbo, M. Sc.
Andrés Guzmán Velásquez, M. Sc.
Lenín Dender Aguilar, M. Sc.
David Altamirano Morán, M. Sc.
Maurizio Mulas, Ph.D.
N/A
Andrés Guzmán Velásquez, M. Sc.
Danilo Arcentales Bastidas, Ph.D.
Freddy Carrión Maldonado, M. Sc.
Organigrama
